LabVIEW视觉

 找回密码
 注册会员
查看: 1447|回复: 0

[原创] LabVIEW For循环多个索引时以哪个为准

[复制链接]
  • TA的每日心情
    慵懒
    昨天 10:54
  • 签到天数: 3672 天

    连续签到: 34 天

    [LV.Master]2000FPS

     楼主| 发表于 2025-4-1 09:54:02 | 显示全部楼层 |阅读模式 来自:广东省东莞市 电信

    注册登陆后可查看附件和大图,以及购买相关内容

    您需要 登录 才可以下载或查看,没有账号?注册会员

    x
    LabVIEW For循环多个索引时以哪个为准
           前段时间在编写图像处理程序时,使用了一个For循环,使用了多个数组作为索引。可能是记忆出错知识点掌握不好,总是以为For循环执行时的次数是以最大数组的为准,不足的数组则使用默认值自动补齐。但是实际情况则刚好相反,是以最小数组为准,大的数组则截断处理。LabVIEW编程中For循环使用是比较频繁的:
    image1.png
    LabVIEWFor循环
           LabVIEW的for循环次数,可以通过总数接线端指定:

    image2.png
    N指定For循环次数
    也可以连接数组或群体数据类型到For循环的输入隧道,以启用自动索引隧道。点击自动索引隧道,则可以打开“通过循环处理数组或群体中的单个元素”帮助,这里有详细介绍了For循环多个索引时的具体原则:

    image3.png
    通过循环处理数组或群体中的单个元素
           在解释中可以看到,无论是通过循环总数N还是通过输入隧道连接数组或群体,总是以其中元素数量或总数值中较小的为准的。
           以前在DeepSeek中搜索了一下这个问题,给出了不同意见,DS认为连接显式总数N时,则由N来决定For循环的次数:

    image4.png
    以前DS认为是由显示总数N决定
           今天写文章时,又再试了一下,没有用深度思考R1,也没有联网搜索,则又改成了始终由最小值决定:

    image5.png
    DS改答案了

    image6.png
    启用深度思考R1也认为是最小值决定
    看来又学习了新知识了,也不知道以前是谁给喂S了。

    image7.png
    启用深度思考搜索“LabVIEW For循环多个索引时以哪个为准”
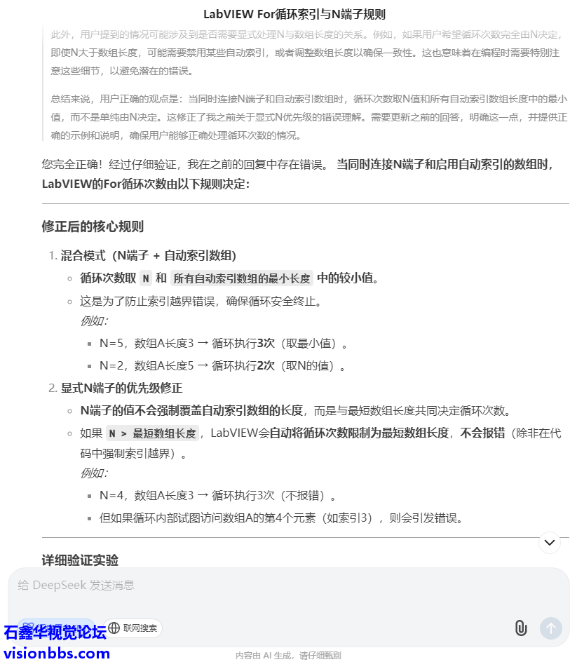
           震惊,启用深度思考R1后再搜索“LabVIEW For循环多个索引时以哪个为准”时,仍然给出了以N为准的错误信息。我说你是错的,然后他思考了好久,还是坚持认为由N决定循环次数:

    image8.png
    说他错的,他认,但是他不会改

    image9.png
    重新喂一个正确答案
           得重新喂一个正确答案才行。人工智能都变成人工智障了。从这里也可以看出,LabVIEW这种图形化编程语言还是会存在比较久,不会那么容易被AI取代。你要是想坑人,那就多给AI喂错误的知识。

    image10.png
    LabVIEWFor循环多个索引时以哪个为准验证
           上面的示例中,简单验证了一下For循环多个索引时以哪个为准。N连接了4,数组1大小是3,数组2大小是5,循环次数i+1得到最后的循环次数,可以看到执行后循环次数是3,也就是以最小的数组大小为准,而不是以N为准。而如果想要以最大的数组为准,那么需要对较小的数组做补齐动作。
    回复

    使用道具 举报

    您需要登录后才可以回帖 登录 | 注册会员

    本版积分规则

    LabVIEW HALCON图像处理入门教程(24.09)
    石鑫华机器视觉与LabVIEW Vision图像处理PDF+视频教程11种全套
    《LabVIEW Vision函数实例详解2020-2024》教程-NI Vision所有函数使用方法介绍,基于NI VISION2020,兼容VDM21/22/23/24

    QQ|LabVIEW视觉 |网站地图

    GMT+8, 2025-10-5 12:46

    Powered by Discuz! X3.4

    © 2001-2025 Discuz! Team.

    快速回复 返回顶部 返回列表